休闲食品正在逐渐升格成为百姓日常的必需消费品,随着经济的发展和消费水平的提高,消费者对于休闲食品数量和品质的需求不断增长。
艾媒咨询调查测算显示,近十年来我国休闲食品行业市场规模持续增长,从4100亿元增长至11654亿元,预计2027年中国休闲食品行业市场规模将达到12378亿元,休闲零食将由快速增量市场转向微增市场。


休闲食品俗称“零食”,是指消费者除主食以外,在闲暇、休憩时所吃的食品,具备覆盖人群广、用户生命周期长、客单价低、消费频次高等特点。通常来说休闲食品可以细分为肉类零食、坚果炒货、糖果巧克力、果脯果干、膨化食品、烘焙糕点、熟卤制品等。


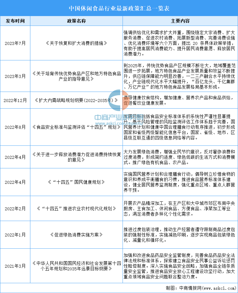
近年来,中国休闲食品行业受到各级政府的高度重视和国家产业政策的重点支持。国家陆续出台了多项政策,鼓励休闲食品行业发展与创新,《关于培育传统优势食品产区和地方特色食品产业的指导意见》《关于进一步释放消费潜力促进消费持续恢复的意见》《“十四五”推进农业农村现代化规划》等产业政策为休闲食品行业的发展提供了明确、广阔的市场前景,为企业提供了良好的生产经营环境。

资料来源:中商产业研究院整理

1.休闲食品市场规模
近年来,我国休闲零食市场规模一直呈稳定增长态势。中商产业研究院发布的《2022-2027年中国休闲食品业深度分析及发展趋势预测报告》显示,2022年中国休闲食品行业的市场规模达到8437亿元,近五年年均复合增长率为4.24%。
受人均可支配收入增长、消费场景日益丰富、创新产品的不断推出以及销售渠道不断拓展等因素所推动,中商产业研究院分析师预测,2024年将达到10093亿元,预计2027年中国休闲食品行业市场规模将达到12378亿元。

数据来源:Frost&Sullivan、中商产业研究院整理
2.休闲食品细分产品市场占比
休闲食品包括糖果巧克力和蜜饯、种子及坚果炒货、香脆休闲食品、面包蛋糕和糕点、肉制品及水产动物制品、饼干、调味面制品、休闲蔬菜制品、休闲豆干制品等,种类繁多。从品类结构来看,糖果巧克力和蜜饯类市场占比最大,为23.29%;其次为种子及坚果炒货、香脆休闲食品、面包蛋糕和糕点,占比分别为18.33%、11.40%、10.76%。

数据来源:Frost&Sullivan、中商产业研究院整理
3.不同口味的休闲食品市场占比
休闲食品按口味可以分为辣味休闲食品和非辣味休闲食品两大类。辣味休闲食品是指原材料包含一种或多种辣味调料的休闲食品;非辣味休闲食品是指原材料中不含任何辣味调料的休闲食品。
中商产业研究院发布的《2022-2027年中国休闲食品业深度分析及发展趋势预测报告》显示,2022年中国辣味休闲食品和非辣味休闲食品市场规模分别为1804亿元和6633亿元,分别占比21.38%和78.62%,我国休闲食品市场主要以非辣味为主。

数据来源:Frost&Sullivan、中商产业研究院整理
4.休闲食品销售渠道占比
目前线下渠道仍是中国休闲食品销售的主要渠道,线下渠道贡献了休闲零食整体85.3%的营收。从发展趋势来看,我国休闲食品零售渠道呈现去中心化、多元化、细分化趋势,线下有便利店、仓储式会员超市、社区生鲜超市、零食量贩店等业态兴起,线上模式也进一步创新,传统B2C、C2C外出现O2O、社交电商、直播电商等新零售业态,休闲零食销售进入全渠道融合阶段。

数据来源:欧睿、中商产业研究院整理
5.休闲食品相关企业注册量
企查查数据显示,中国目前约有62.87万余家经营范围含“休闲食品”,且状态为在业、存续的企业。近年来,国内休闲食品相关企业数量呈稳步增长状态,2022年新增企业注册量达13.41万家,占相关企业注册总量的21.33%,为近年来增长最多的一年。2023年1-11月,国内休闲食品相关企业注册量达20.35万家,占企业注册总量的32.37%。

数据来源:企查查、中商产业研究院整理
6.行业上市企业营收排行榜
中国休闲食品市场体量大,品类多、市场集中度低,市场相对分散,前十五大企业的市场总占有率约为21.5%。行业龙头企业包括良品铺子、三只松鼠、洽洽食品、盐津铺子、来伊份等,从经营情况来看,2023年前三季度分别实现营收59.99亿元、45.82亿元、44.78亿元、30.05亿元、30.02亿元,整体经营状况良好。

资料来源:中商产业研究院整理

1.良品铺子
良品铺子主要从事休闲食品的研发、采购、销售、物流配送和运营业务,是以产品创新和渠道发展双轮驱动,经营全品类零食,多品牌运营、全渠道均衡布局、全产业链协同的平台化、数字化、产品科研创新型零售企业。良品铺子主营产品包括肉类零食、饼干膨化、炒货、短保烘焙、儿童零食、方便速食、罐头果冻、海味零食、烘焙糕点等18个品类。
2023年前三季度,良品铺子实现营收59.99亿元,同比下滑14.33%;实现归母净利润1.91亿元,同比下滑33.43%。

数据来源:中商产业研究院整理
2.三只松鼠
三只松鼠已成为国内规模领先的以坚果为主的休闲食品品牌,并构建起覆盖研发、采购、生产、检测、仓储、物流等全链路的供应链管理体系,成功打造每日坚果、碧根果、夏威夷果、猪肉脯、手撕面包、蜀香牛肉等亿级大单品。公司连续多年位列国内主流电商渠道零食类目销量第一,双十一销售额多年保持零食类目第一。
2023年前三季度,三只松鼠实现营业收入45.82亿元,同比减少14.07%;归属于上市公司股东的净利润1.70亿元,同比增加81.42%。

数据来源:中商产业研究院整理
3.洽洽食品
洽洽食品主要生产坚果炒货类休闲食品。经过多年的发展,产品线日趋丰富,公司产品有洽洽红袋香瓜子、洽洽蓝袋风味瓜子、洽洽小黄袋每日坚果、洽洽小蓝袋益生菌每日坚果、每日坚果燕麦片、坚果礼盒等。洽洽食品凭借稳定原料基地优势和产品质量优势,深受消费者的喜爱,品牌知名度和美誉度不断提升,是中国坚果炒货行业的领军品牌,产品远销国内外近50个国家和地区,拥有较高的知名度和市场影响力。
2023年前三季度,洽洽食品实现的营业收入约44.78亿元,同比增长2.16%;归母净利润约5.06亿元,同比下降19.28%。

数据来源:中商产业研究院整理
4.盐津铺子
盐津铺子聚焦辣卤零食、深海零食、休闲烘焙、薯类零食、蛋类零食、蒟蒻果冻、果干坚果等七大品类,目前拥有“盐津铺子”企业主品牌及深海零食品牌“31°鲜”、休闲烘焙品牌“憨豆爸爸”、蒟蒻果冻品牌“蒟蒻满分”、薯类零食品牌“薯之惑”等品牌矩阵。自2015年成立以来,盐津铺子坚持消费者需求导向,聚焦品牌建设,致力于成为中国卓越的食品制造企业。
2023年前三季度,盐津铺子实现营业总收入30.05亿元,同比上升52.54%;归母净利润3.96亿元,同比上升81.08%。

数据来源:中商产业研究院整理

1.消费升级基础上的消费分级趋势明显,需求呈现多元化特征
整体上来看,休闲食品行业处于消费升级过程中,消费者对于好食材、好味道、低负担、有营养、更新鲜、有面子的诉求是广泛存在而且持续增加的。

在面向全国全客群的休闲零食行业,消费者的消费偏好差异也是客观存在的,低糖、低盐、低脂、无添加已成为大多数家庭消费者的必备选项,混搭风味、口味刺激、新奇口感却备受年轻消费者喜爱,便利购买、经济实惠、选择多样更是多数消费者的共同需求。
由于中国消费人群基数巨大,任何一种消费者选择背后都是巨大的市场。面对日益增加的多元化需求,休闲食品企业必须针对多样化的需求精准开发产品,形成多元化的产品矩阵,并通过最有效率的方式把价值传递给消费者。
2.无限贴近消费者成为关键要素,近场化、内容化业态发展迅速
由于休闲食品存在冲动购买、所见即所得等特征,能否让消费者随处可见、随处可买成为品牌吸引消费者的重要因素,无论是线上还是线下都呈现明显的近场化、内容化特征。
从线下看,近年来主要服务社区用户的便利店与零食量贩店凭借更丰富的商品、更好的消费体验、更高的性价比实现高速增长,成为促进零食行业发展壮大的重要力量。贴近消费者,围绕目标消费群体密集开店,为消费者提供便利、多样、优质的产品和体验,成为线下门店成长的重要动力。
从线上业态看,即时零售平台迅速发展,有效扩大门店覆盖半径,为休闲食品牌获取新流量、更好地服务用户提供基础;内容化、社交化的平台在吸引更多的年轻消费者,为休闲零食企业提供更宽广的与消费者互动的阵地。
3.需求迭代速度的加快,考验企业对供应链的整合能力和运营效率
随着经济持续发展与消费水平提升,新生活方式、新消费理念不断出现,消费者需求迭代速度加快。在Z世代成为消费主力军后,这种趋势更加明显。要面向主力消费群体不断变化和迭代的消费需求,休闲食品企业不仅需要快速响应不断涌现的新需求、更要把控产供销全链条的产品品质与交付质量,这势必考验休闲零食企业的全渠道、全产业链的资源整合能力与运营效率。
深入休闲零食供应链全产业链,助力企业实现一站式食材采购、供需对接、供应链打造。2024年10月10日-12日,深圳会展中心(福田),2024第二届全球高端食品及优质农产品(深圳)博览会紧跟行业热点,设立休闲食品专区。
诚挚邀请休闲食品领域优质企业参展,4月30日前预定展位尊享早鸟福利!
详情请联系我们
END